联系方式
- 手机:18622812912
- Q Q:379242968
- 邮箱:sale@zejin.ltd
- 地址:天津市西青区西营门街津静路6号王顶堤商贸城A1座9号门3层B034-1
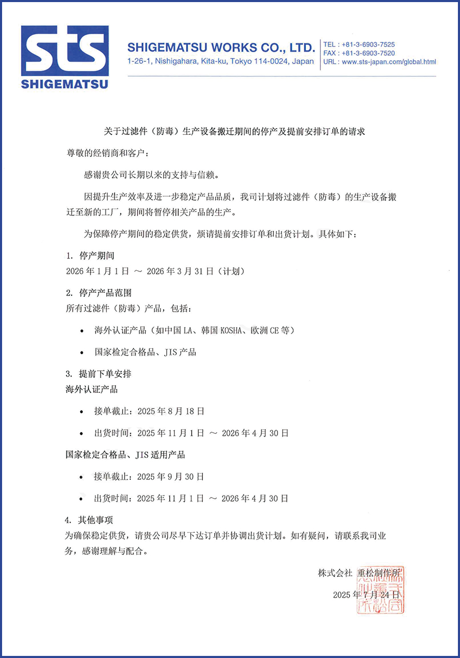
重松工厂搬家,防毒过滤件暂停生产,请抓紧时间提前订货
作者:小编 发布时间:2025-07-25 15:44:33 点击量:

上一篇 : 重松NRK防汗护套恢复生产
|
下一篇:没有了
推荐产品 MORE+
推荐新闻 MORE+
- U2K滤盒专用清洗器开售,赠送活动同步进行2025-10-22
- 头带防滑卡子开源声明2025-06-24
- 兴研首次参加上海劳保会2025-04-28
- 2021第八届国际核电运维大会 上海站2021-10-18
- shigematsu-HM-12送风机4管同时送风测试2021-06-02
- shigematsu-TW08S产品介绍2021-06-02
